문제1342--재원이의 특이한 데이트

1342: 재원이의 특이한 데이트

[만든사람 : 39기 최주영]
시간제한 : 1.000 sec  메모리제한 : 256 MiB

문제 설명

재원이는 길이가 N인 수열이 있다. 그에게는 여친이 있는데, 그녀는 구간을 M개 가지고 있다. 

단, 재원이의 여친이 가지고 있는 각 구간은 겹칠 수 있으며, 각각 하나의 가중치를 가진다. 

예를 들어, [ 1, 4 ]구간에 가중치 5를 가질 수 있다. 그녀는 재원이에게 가지고 있는 구간의 범위와 가중치를 알려준 후, 질문을 Q번 한다. 

이때, 재원이가 다음 질문을 빨리 답하여 여친을 실망시키지 않게 도와주자. (배열은 0부터 시작한다. )

- l r : 주어진 M개의 구간 중 [l, r]과 겹치는 구간들의 가중치들의 합을 구하여 출력한다. 

입력 설명

첫 줄에 수열의 크기 N, 초기 구간 개수 M과 질문 개수 Q가 주어진다.

두 번째 줄부터 M+1번째 줄까지 세 개의 정수 l, r, x가 주어지는데, 시작이 l이고 끝이 r, 값이 x인 구간이 주어지는 것이다.

그리고 M+2번째 줄부터 M+Q+1번째 줄까지 Q개의 질문이 주어지는데, 질문에 해당하는 구간의 양 끝 값인 두 개의 정수 l과 r이 주어진다.





입력값의 범위

1 ≤  N, M, Q ≤ 200,000

0 ≤ l ≤ r < N

1 ≤ x  ≤ 109

출력 설명

각 질문에 해당하는 구간과 겹치는 초기에 주어진 구간에 해당하는 값의 합을 출력한다.

입력 예시 Copy

8 5 5
0 4 1
0 6 2
2 3 3
5 7 4
3 4 5
1 4
1 5
0 7
2 2
5 6

출력 예시 Copy

11
15
15
6
6

도움

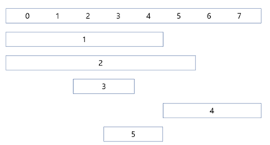
예시를 그림으로 나타내면 다음과 같다.



구간 [1,4]의 경우 겹치는 구간의 가중치가 1, 2, 3, 5이므로 답은 11이다.

구간 [1,5], [0,7]은 겹치는 구간의 가중치가 1, 2, 3, 4, 5이므로 답은 15이다.

구간 [2,2]의 경우 겹치는 구간의 가중치가 1, 2, 3이므로 답은 6이다.

구간 [5,6]의 경우 겹치는 구간의 가중치가 2, 4이므로 답은 6이다.



출처/분류